1-CHIP DEFECTION SYSTEM
DESCRIPTION
The UTC PC1379 consists of a vertical system, including
function and a horizontal system, including an AFC function.
It is for use in small size color TVs, B/W TV receivers and monitors.
FEATURES
*Low power consumption, direct deflection coil driving
capability(Fly-back voltage two times as high supply voltage
is supplied during fly-back period only)
*Variable circuit of vertical retrace time on chip
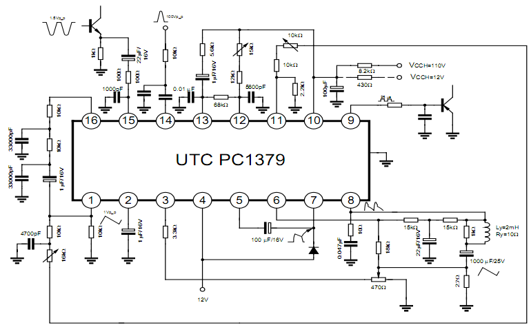
APPLICATION CIRCUIT
 |