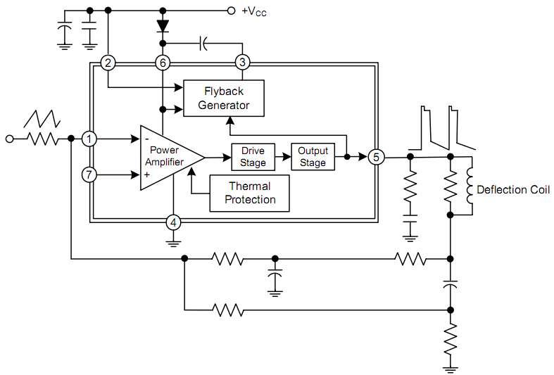
VERTICAL DEFLECTION OUTPUT CIRCUIT
DESCRIPTION
The UTC T8172 is a monolithic integrated circuit and designed for
Color and B/W TV, Monitors and Displays application. The IC is a
differential input, single ended output amplifier with a flyback
generator. It is intended to directly drive vertical windings of
deflection coils with high efficiency.
FEATURES
* Power Amplifier
* Thermal Protection Circuit
* Flyback Generator
* Low cross-over distortion
* Vertical deflection for monitors and TVs
APPLICATION CIRCUIT
 |