VERTICAL DEFLECTION BOOSTER
DESCRIPTION
The UTC T8177 is a vertical deflection booster integrated circuit
and designed for CRT monitors and high performance TVs. It is
intended to delivers flyback voltages up to 70V.
The T8177 supplies with up to 35V and provides a maximum
output current up to 3.0A peak to peak to drive the deflection yoke with a high efficiency.
The UTC T8177 is offered in HEPTAWATT package.
FEATURES
* Deflection current can be 3.0A peak value
* Deflection voltage up to 70V (on Pin 5)
* Flyback Generator
* Thermal Protection Circuit
* Supports DC Coupling
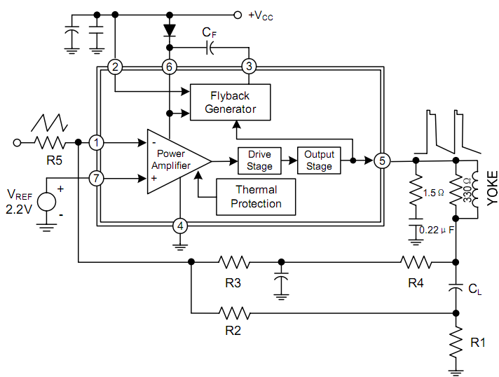
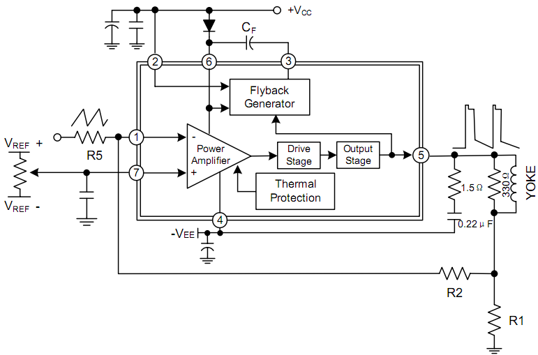
APPLICATION CIRCUIT
AC COUPLING

DC COUPLING
 |