LOW VOLTAGE/POWER NARROW BAND FM IF
DESCRIPTION
The UTC MC3361BP is designed for use in FM dual conversion
communication. It contains a complete narrow band FM
demodulation system operable to less than 2.5V supply voltage. This
low-power narrow-band FM IF system provides the second
converter, second IF, demodulator. Filter Amp and squelch circuitry
for communications and scanning receivers.
FEATURES
*Low power consumption (4.0mA typ. at Vcc=4.0V)
*Excellent input sensitivity
(-3dB limiting, 2.0μVrms typ.)
*Minimum number of external components required.
*Operating Voltage: 2.5~7.0V
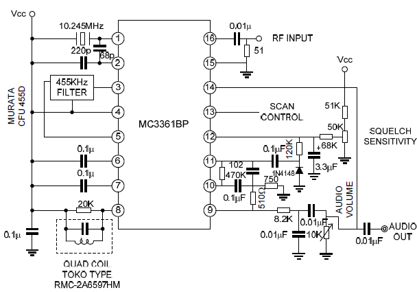
TYPICAL APPLICATION CIRCUIT
 |