VOICE SWITCHED SPEAKER-PHONE CIRCUIT
DESCRIPTION
As a voice switched speaker-phone integrated circuit, the UTC
MC34118 includes the necessary amplifiers, attenuators, level
detectors and control algorithm.
To form the UTC MC34118’s internal circuit, there is an internal
microphone amplifier with adjustable gain and mute control, internal
transmit and Receive attenuators (operate in a complementary
manner), level detectors at both input and output of both attenuators,
and background noise monitors for both the transmit and receive channels.
The dial tone can be pretended from being attenuated by the
receive background noise monitor circuit by a dial tone detector.
There are also two line driver amplifiers which can be used to form a
hybrid network in conjunction with an external coupling transformer. A
high-pass filter can be used for other filtering functions, and especially
to filter out 60Hz noise in the receive channel.
The UTC MC34118 which requiring typically 5mA may be
operated from a power supply, or it can be powered from the telephone line.
FEATURES
* Attenuator gain range: 52dB (between Transmit and Receive)
* For line-powered applications : 3~6.5V low voltage operation
* For improved sensitivity :4-point signal sensing
* For Transmit and Receive paths: background noise monitors
* External resistors set microphone amplifier gain
* Mute function included
* Chip disable: active or standby operation
* During dial tone presence: dial tone detector to inhibit receive idle mode
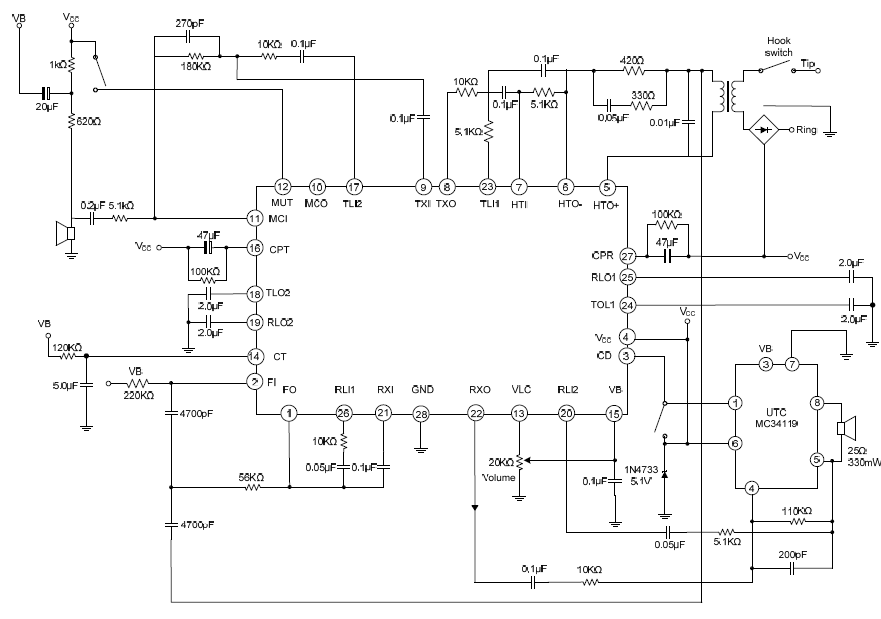
TYPICAL APPLICATION CIRCUIT
 |