LOW VOLTAGE VERSATILE TELEPHONE TRANSMISSION
CIRCUIT WITH DIALLER INTERFACE
DESCRIPTION
The UTC TEA1110A is a versatile telephone transmission circuit
providing full speech and line interface functions in electronic
telephone sets. This device works at a line voltage which can be as
low as 1.6V DC (with reduced performance) to enable parallel
connection of telephone sets. It also realizes electronic switching
between speeches and dialling.
The UTC TEA1110A is ideal for applications, such as line
powered telephone sets, cordless telephones, and fax machines, answering machines.
FEATURES
* Low DC line voltage; operates down to 1.6V (excluding voltage drop over external polarity guard)
* Voltage regulator with adjustable DC voltage
* Provides a supply for external circuits
* Symmetrical high impedance inputs (64k?) for dynamic, magnetic or piezo-electric microphones
* Asymmetrical high impedance input (32k?) for electric microphones
* DTMF input with confidence tone
* MUTE input for pulse or DTMF dialling
* Receiving amplifier for dynamic, magnetic or piezo-electric earpieces
* AGC line loss compensation for microphone and earpiece amplifiers.
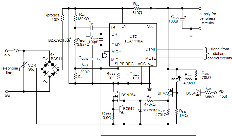
TYPICAL APPLICATION CIRCUIT
 |