REMOTE CONTROLLER WITH SEVEN FUNCTIONS
DESCRIPTION
The UTC RCT6 is a pair of CMOS LSIs designed for remote
controlled car applications. The UTC RCT6 have seven control keys
controlling the motions (i.e. forward, backward, rightward, leftward,
two function keys, and the turbo function) of the remote controlled
car. UTC RCT6 have Forward (Backward) combined with the turbo
application. The UTC RCT6 is the sending electric circuit.
FEATURES
* Operating voltage range: 2.0V ~ 5.0V
* Very low Stand-by current
* Few external components needed
* 7-function remote controller controlling Forward/Backward/Turbo/Right-turn/Left turn/two function keys
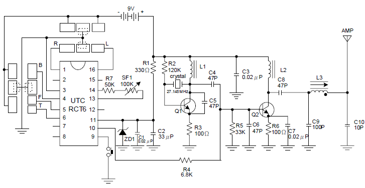
APPLICATION CIRCUIT
 |