SWITCHING REGULATOR CONTROLLER(LOW VOLTAGE)
DESCRIPTION
The UTC L2800 is a single-channel switching
regulator control IC for low voltage applications
incorporating a soft start function and short circuit
detection function. The device has a low minimum
operating voltage of 1.8V and is ideal for the power
supply of battery-operated electronic equipment.
FEATURES
*Wide supply voltage operating range: 1.8V~15V
*Low current consumption: Typically 5.5mA in operation,1µA or less in stand-by
*High speed operation is possible: Maximum 1MHz
*The error amplifier gain is set inside the IC,so peripheral components are minimized.
*Incorporates a soft start circuit.
*Incorporates a timer-latch type short circuit detection circuit (SCP).
*Totem-pole type output with adjustable on/off current (for NPN transistors)
*Incorporates a stand-by function.
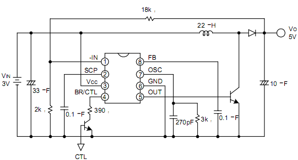
APPLICATION CIRCUIT
 |