1.1W AUDIO POWER AMPLIFIER WITH SHUTDOWN MODE
DESCRIPTION
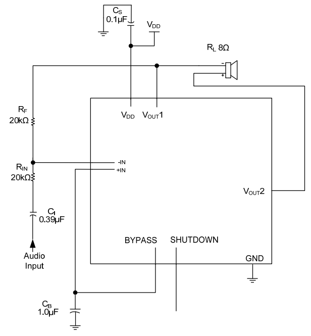
As a mono bridged power amplifier which is operating on a single
5V supply, the UTC PA4871 is capable of delivering 1.1W of output
power per channel into 8? loads with less than 0.5% THD+N.
The UTC PA4871 is optimally suited for low-power portable
applications because of the it do not require output coupling
capacitors, bootstrap capacitors or snubber networks.
By using external gain-setting resistors, the closed loop response
of the unity-gain stable PA4871 can be configured.
FEATURES
* Output power at 0.5% THD+N Supply voltage:5V Delivering 1.1W into a 8? load
* With shutdown mode
* Stable unity-gain.
* Halogen Free
 |