REGULATING PWM IC
DESCRIPTION
The UTC U3525 is a pulse width modulator IC and designed for
switching power supplies application to improve performance and
reduce external parts usage.
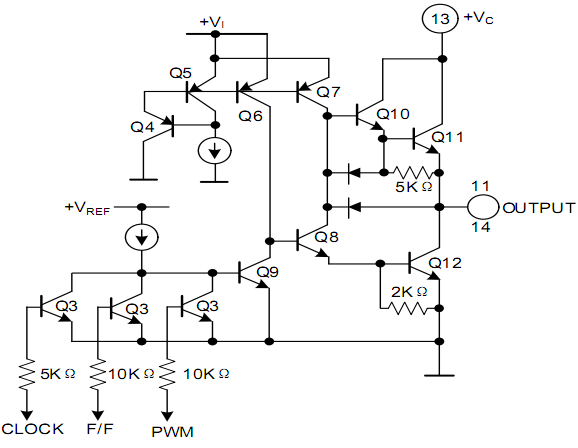
A shutdown terminal controls both the soft-start circuitry and the
output stages, providing instantaneous turn off through the PWM
latch with pulsed shutdown, as well as soft-start recycle with longer
shutdown commands. The output stage features NOR logic, giving
a LOW output for an OFF state. An under-voltage lockout circuitry,
which keeps the outputs off and the soft-start capacitor discharged
for sub-normal input voltages, includes approximately 500 mV of
hysteresis for jitter free operation. The PWM circuits also feature a
latch following the comparator. When a PWM pulses has been
terminated, the outputs will remain off for the duration of the period.
The latch is reset with each clock pulse. The output stages are
totem-pole designs capable of sourcing or sinking in excess of 200mA.
FEATURES
* Input Voltage: 8~35V
* On-chip +5.1V reference is trimmed to ±1%
* 100HZ ~ 500KHZ oscillator range
* Separate oscillator sync terminal
* Adjustable dead time control
* Internal soft-start
* Pulse-by-pulse shutdown
* Input under-voltage lockout with hysteresis
* Latching PWM to prevent multiple pulses
* Dual source/sink output drivers
APPLICATION CIRCUIT
 |