BIPOLAR LATCH TYPE HAL EFFECT FOR HIGH-TEMPERATURE OPERATION
DESCRIPTION
The UTC SK1816 is a semiconductor integrated circuit utilizing the Hall effect. It designed to operate in the alternating magnetic field especially at low supply voltage and operation over extended
temperature ranges to +125°С.
This Hall IC is suitable for application to various kinds of
sensors, contact-less switches, such as Speed sensor, Position sensor, Rotation sensor, Contact-less sensor, and Motor control.
FEATURES
* Wide supply voltage range of 2.5V to 20V
* Wide temperature operation range of -30°С ~+125°С
* Alternating magnetic field operation
* Built-in protection diode
* TTL and MOS IC are directly drivable by the output
* The life is semi permanent because it employs contact-less parts
* SIP-3 and SC-59 package are available.
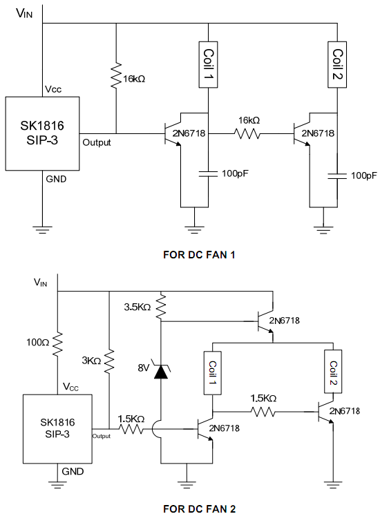
TYPICAL APPLICATION CIRCUIT
 |