MELODY INTEGRATED CIRCUIT
DESCRIPTION
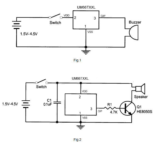
The UTC UM66TXXL series are CMOS LSI designed for using
in door bell, telephone and toy application. It is an on-chip ROM
programmed for musical performance. Produced by CMOS
technology, the device results in very low power consumption.
Since the UTC UM66TXXL series include oscillation circuits a
compact melody module can be constructed with only a few additional components.
FEATURES
*64-Note Rom memory
*1.5V ~ 4.5V power supply and low power consumption
*Dynamic speaker can be driven with external NPN transistor
*OSC resistor hold mode
*Power on reset: melody begins from the first note
*Built in level hold mode
TYPICAL APPLICATION CIRCUIT
 |