PWM DC-DC CONVERTER WITH INTERNAL SWITCH AND SOFT-START
DESCRIPTION
The UTC UC3552 is a step-up PWM DC-DC converter with a
internal switch which is 1.6A, 0.23?. UTC UC3552 offers users
flexibility in determining loop dynamics and adjusting operating
frequency cause it’s equipped with an external compensation
pin ,and it also allows the use of small, low equivalent resistance
(ESR) ceramic output capacitors. UTC UC3552 is capable of
converting a standard input of 3.3V to multiple outputs of 8V, − 8V ,
and 23V. Otherwise, filtering and loop performance are enhanced
and facilitated by a high switching frequency of either 640 kHz or1.3MHz.
As a power-smart design in shutdown mode a soft-start with an
external capacitor that sets the input current ramp rate, reduces the
current consumption to 0.1µA. A mere 2.6V input yields an
impressive output voltage to 12V when operating.
FEATURES
* 1.6A, 0.23?, internal switch
* High efficiency: 90%
* Adjustable output: VDD to 12V
* Adjustable frequency: 640kHz or 1.3MHz
* Wide input range: +2.6V ~ +5.5V
* Low shutdown current: 0.1µA
* Programmable soft-start
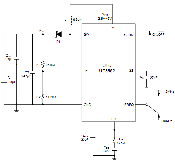
TYPICAL APPLICATION CIRCUIT
 |