14W HI-FI AUDIO AMPLIFIER
DESCRIPTION
The UTC TDA2030 is a monolithic audio power amplifier
integrated circuit.
FEATURES
* Very low external component required.
* High current output and high operating voltage.
* Low harmonic and crossover distortion.
* Built-in Over temperature protection.
* Short circuit protection between all pins.
* Safety Operating Area for output transistors.
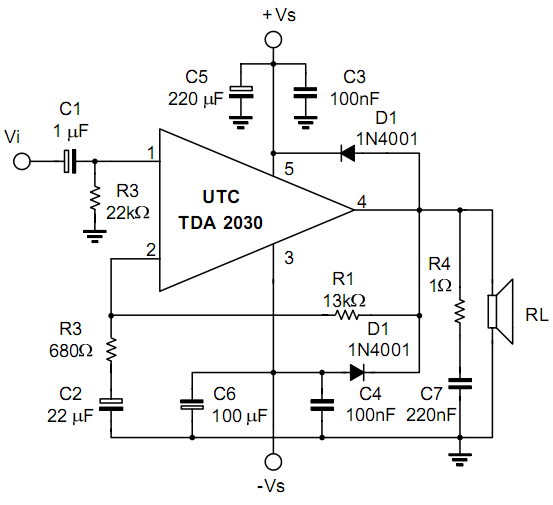
TYPICAL APPLICATION CIRCUIT
 |