18W HI-FI AUDIO AMPLIFIER AND 35W DRIVER
DESCRIPTION
The UTC TDA2030A is a monolithic IC intended for use as
low frequency class AB amplifier.
With Vs=max=44V it is particularly suited for more reliable
applications without regulated supply and for 35W driver circuits
using low-cost complementary pairs.
The UTC TDA2030A provides high output current and has
very low harmonic and cross-over distortion.
Further the device incorporates a short circuit protection
system comprising and arrangement for automatically limiting
the dissipated power so as to keep the working point of the
output transistors within their safe operating area. A
conventional thermal shut-down system is also included.
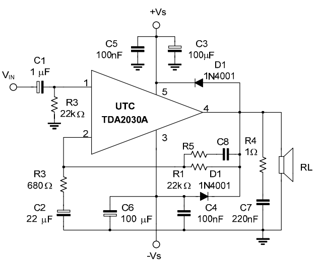
TYPICAL APPLICATION CIRCUIT

|